TIP41C Amplifier Circuit: A Comprehensive Guide

D.Tomfoolerylondon 128 views
TIP41C Amplifier Circuit: A Comprehensive Guide

TIP41C Amplifier Circuit: A Comprehensive Guide

Understanding the TIP41C Amplifier Circuit

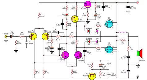
Alright, guys, let’s dive into the fascinating world of the TIP41C amplifier circuit . This isn’t just any circuit; it’s a cornerstone in electronics, used for amplifying audio signals, driving motors, and a whole bunch of other cool applications. The TIP41C is a workhorse, a general-purpose NPN power transistor known for its robustness and affordability. This makes it a favorite among hobbyists, students, and even seasoned engineers. Understanding how this circuit works is fundamental to anyone interested in electronics. We’ll break down the core components, the circuit’s functionality, and how it amplifies signals. This knowledge is crucial for anyone looking to build, troubleshoot, or modify an amplifier circuit. The TIP41C amplifier circuit typically involves a few key elements: the TIP41C transistor itself, along with resistors, capacitors, and sometimes diodes. These components work together in a carefully orchestrated manner to boost the amplitude of an input signal. The input signal, which could be anything from the sound of your voice to a radio frequency, is fed into the base of the transistor. The transistor then acts like a valve, controlling a larger current flow from the collector to the emitter. This larger current is proportional to the input signal, effectively amplifying it. Resistors in the circuit help to set the operating point of the transistor, ensuring it works efficiently and within its safe operating area. Capacitors, on the other hand, often serve as filters, blocking DC signals and allowing AC signals to pass through, or they can be used for signal coupling. Diodes might be included to protect the circuit from voltage spikes or reverse polarity issues. The beauty of this circuit lies in its simplicity and versatility. By tweaking the values of the resistors and capacitors, you can tailor the amplifier’s gain, frequency response, and other characteristics to suit specific applications. For example, a low-gain amplifier might be used to boost a weak audio signal, while a high-gain amplifier could drive a loudspeaker. In essence, the TIP41C amplifier circuit is a fundamental building block in electronics, providing a means to amplify signals and enabling a wide range of applications. Whether you’re building a simple audio amplifier or a more complex electronic device, understanding this circuit is a valuable skill.

Core Components and Their Roles

Let’s get down to the nitty-gritty and examine the core components of the TIP41C amplifier circuit and how they contribute to its functionality. The TIP41C transistor itself is the heart of the circuit. It’s an NPN bipolar junction transistor (BJT) that acts as a current-controlled current source. This means that a small current applied to the base of the transistor controls a larger current flowing from the collector to the emitter. This is the amplification process in action. Resistors are the workhorses of the circuit, playing several crucial roles. They are used to set the bias point of the transistor, determining the operating conditions and ensuring the amplifier operates in the desired region. They also limit the current flow, protecting the transistor and other components from damage. Capacitors, on the other hand, are frequency-dependent components. They are used for a variety of purposes. In an amplifier circuit, they can be used for signal coupling, allowing the AC signal to pass while blocking the DC component. They can also be used for filtering, removing unwanted noise or frequency components. Diodes are often used for protection. They can be placed in the circuit to prevent reverse voltage from damaging the transistor or other components. Diodes, like the 1N4001, are often employed for this purpose. The interplay between these components is what makes the TIP41C amplifier circuit work its magic. Resistors and capacitors work hand-in-hand to ensure the circuit’s stability and proper operation. Capacitors block DC signals and allow AC signals to pass. This allows the amplifier to amplify an AC signal (like an audio signal) while ignoring the DC bias voltage. Resistors set the bias point of the transistor. The right bias point is crucial for the amplifier to work efficiently. Understanding how each component contributes to the overall function of the circuit is essential for troubleshooting and modifying the circuit to meet specific requirements. Knowing how to select the right components and understanding their individual roles will empower you to design and build your own amplifier circuits.

Designing a TIP41C Amplifier Circuit

Alright, let’s talk about designing a TIP41C amplifier circuit . Designing an amplifier requires careful consideration of various factors to ensure it meets your specific needs. From choosing the right components to calculating resistor values and understanding gain, you’ll need a solid understanding of basic electronics principles. First things first, you’ll need to define your requirements. What kind of signal are you amplifying? What gain do you need? What is the power output you desire? These questions will guide your component choices. The TIP41C transistor is a power transistor. It is capable of handling higher currents and voltages compared to small-signal transistors. When designing the circuit, you’ll want to select appropriate resistor values to set the bias point, the operating point, of the transistor. This involves calculating the base resistor, collector resistor, and emitter resistor. These resistors must be carefully chosen to ensure proper operation. Capacitors are used for signal coupling and filtering. The values of these capacitors depend on the frequency of the signal you’re amplifying and the desired frequency response of the amplifier. Selecting the right values is critical. You’ll also need to consider the power supply voltage. The TIP41C amplifier circuit will have a voltage range it can operate within, so you’ll need to select a suitable power supply. There are various amplifier configurations, each with its own advantages and disadvantages. Common configurations include the common-emitter, common-collector (emitter follower), and common-base configurations. Each configuration offers different gain characteristics, input/output impedances, and stability. Selecting the appropriate configuration depends on the application. For example, the common-emitter configuration is often used for voltage amplification, while the common-collector configuration is often used for impedance matching. Designing a TIP41C amplifier circuit is all about trade-offs. You might want a high gain, but that might come at the expense of stability or bandwidth. Similarly, high power output might require larger components and a more robust power supply. A good amplifier design also involves heat sinking. The TIP41C transistor can dissipate a significant amount of power. Therefore, it is often necessary to attach a heat sink to the transistor to prevent it from overheating and failing. Designing the TIP41C amplifier circuit might seem a bit daunting at first, but with a bit of practice and some careful calculations, you’ll be well on your way to building your own amplifier circuits.

Key Considerations for Design

When you’re diving into the design of a TIP41C amplifier circuit , a few key considerations are crucial for success. These factors will influence the amplifier’s performance, stability, and overall usability. Let’s delve into these important aspects. First, you need to determine the desired gain of your amplifier. Gain is the ratio of the output signal to the input signal, and it determines how much the amplifier increases the signal’s amplitude. The gain is usually determined by the resistor values in the circuit, particularly the collector and emitter resistors. Next, stability is another essential factor to consider. Amplifiers can be prone to oscillation, where they start to produce an unwanted signal. This is due to feedback in the circuit. Proper circuit design, along with components like resistors and capacitors, will help prevent this. The frequency response of an amplifier determines which frequencies it amplifies effectively. This is determined by the capacitor values in the circuit. The input and output impedance are also significant. The input impedance affects how the amplifier loads the signal source, while the output impedance affects how the amplifier drives the load. These impedances must be considered to ensure proper signal transfer. Another consideration is the power dissipation of the transistor. The TIP41C transistor is a power transistor, and it will dissipate heat when amplifying a signal. A heat sink might be necessary to prevent the transistor from overheating. The power supply is another crucial aspect. The amplifier’s power supply must provide enough voltage and current to operate the circuit and drive the output load. The component selection is also important. You must choose components with appropriate values and tolerances for the application. The circuit layout is also critical. Proper layout can minimize noise and instability. This is especially true at higher frequencies. Consider using a printed circuit board (PCB) to simplify the layout and ensure reliable performance. Furthermore, consider the environmental factors . Temperature changes can affect the performance of the amplifier. A well-designed circuit will be more stable across a range of temperatures. By considering these key elements, you can design a TIP41C amplifier circuit that is stable, efficient, and meets your specific requirements. The more you work with circuits like these, the better you’ll become at recognizing the subtle interplay of components.

Troubleshooting Common Issues in TIP41C Amplifier Circuits

Alright, guys, let’s talk about troubleshooting common issues you might encounter in a TIP41C amplifier circuit . Even with the best designs, things can go wrong. Understanding these problems and how to fix them will save you a lot of time and frustration. Let’s start with the most common issue: no output signal . If there’s no output, the first thing to check is the power supply. Make sure it’s providing the correct voltage and that the connections are secure. Next, inspect all the components. Look for any loose connections, broken wires, or damaged components. Also, carefully inspect your transistor. Use a multimeter to check the transistor’s pin-out and ensure it is functioning correctly. A dead transistor is a frequent culprit. Another common issue is low gain . If the amplifier isn’t amplifying the signal enough, it’s time to check the resistor values. Ensure they match your design specifications. Incorrect resistor values will affect the gain of the amplifier. In addition, check the transistor’s datasheet to see if you have the correct biasing. If the biasing is off, the amplifier might not amplify the signal properly. Another potential problem is distortion in the output signal. This can manifest as a clipped or distorted waveform. Distortion can be caused by several things, including an overloaded amplifier, incorrect biasing, or a faulty component. Make sure you are not exceeding the maximum input signal for the circuit. Ensure the transistor is operating within its linear region, and check for any shorted or open components. Oscillations are another common problem. Oscillations are unwanted, high-frequency signals that can disrupt the amplifier’s operation. This often stems from poor layout, or the use of components with high parasitic capacitance or inductance. Make sure all the components are connected correctly, and that the layout is clean. Other things to check for: noise in the output signal, which can be caused by a variety of issues, including poor grounding or electromagnetic interference. Make sure all ground connections are solid and that the circuit is shielded from external noise sources. Finally, overheating is another problem. The TIP41C transistor can dissipate a significant amount of heat. If the transistor overheats, it can fail. This is typically due to inadequate heat sinking, or excessive power dissipation. Make sure you are using a heat sink, and that the heat sink is properly mounted to the transistor. Troubleshooting often involves systematic checking. Start with the basics (power, connections), and then move on to more complex issues (component functionality, signal analysis). A good multimeter and oscilloscope are essential tools for troubleshooting. By working through these common issues methodically, you’ll be able to diagnose and repair most problems in a TIP41C amplifier circuit .

Step-by-Step Troubleshooting Guide

To effectively troubleshoot a TIP41C amplifier circuit , you need a systematic approach. The following step-by-step guide will help you pinpoint the issue and get your amplifier back up and running. First, visual inspection . Carefully examine the circuit for any obvious problems. Check for loose connections, broken wires, or damaged components. Make sure all components are correctly oriented and that there are no solder bridges or other short circuits. Next, power supply check . Make sure the power supply is providing the correct voltage and that the connections are secure. Use a multimeter to measure the voltage at the input and output terminals. Then, signal tracing . Start at the input and follow the signal through the circuit. Use an oscilloscope to observe the signal at different points in the circuit. This will help you identify where the signal is being lost or distorted. Then, component checks . Use a multimeter to check the resistance and voltage of various components. Make sure the resistor values are correct, and the capacitors are not shorted or open. Check the transistor for proper operation. Use the multimeter to measure the base-emitter voltage, base-collector voltage, and collector-emitter voltage. Ensure the transistor is operating within its specified range. Next, bias point verification . Measure the DC voltages at the transistor terminals. These voltages should be within the expected range, based on your circuit design. Incorrect bias can lead to distortion or low gain. Signal analysis . If the signal is present, but distorted, examine the waveform. Look for clipping or other abnormalities. If distortion is present, adjust the bias point or input signal level. Component replacement . If you have identified a faulty component, replace it with a new one. Before you replace any component, ensure that the power supply is disconnected. When replacing a transistor, ensure you have the correct pin-out. Finally, retesting . Once you have completed the troubleshooting steps, retest the circuit to make sure the problem is resolved. You can connect it to the input signal and verify the output. By following this step-by-step guide, you can quickly diagnose and fix common problems in your TIP41C amplifier circuit . Keep in mind that patience and a methodical approach are the keys to successful troubleshooting.

Enhancing the Performance of Your TIP41C Amplifier Circuit

Alright, you’ve built your TIP41C amplifier circuit , but now you want to take it to the next level. Let’s explore some ways to enhance the performance and customize your amplifier for specific needs. One of the first enhancements you might consider is increasing the gain of your amplifier. This can be achieved by increasing the value of the collector resistor or reducing the value of the emitter resistor. Be careful not to increase the gain too much, as this can lead to instability and oscillations. Improving frequency response is another key area. The frequency response of an amplifier determines how it handles signals of different frequencies. You can improve this by using different values of capacitors in the circuit. Larger capacitors will allow lower frequencies to pass through, while smaller capacitors will be more effective for higher frequencies. Using feedback is also a great way to improve the performance of your amplifier. Negative feedback can improve the stability, linearity, and bandwidth of the amplifier. Negative feedback works by feeding a portion of the output signal back to the input, which reduces the overall gain, but also improves the amplifier’s performance. The power output can be increased by using a higher power supply and a heat sink. The TIP41C transistor can handle a significant amount of power, but it will need a heat sink to dissipate the heat. Make sure your power supply can handle the increased current demand. Reduce noise by using proper grounding techniques. Noise is an unwanted signal that can interfere with the output signal. Proper grounding techniques can reduce the amount of noise in your circuit. One way to do this is to use a star ground configuration. Implement protection circuits . Protection circuits, such as diodes and fuses, can protect the amplifier from damage caused by overvoltage, overcurrent, and reverse polarity. Add filtering circuits to remove any unwanted signals or noise from the input and output. This can improve the clarity of your amplified signal. Explore different amplifier configurations. Experimenting with different configurations, such as common-emitter, common-collector, and common-base configurations can provide different characteristics. This can enhance the amplifier’s versatility. By taking these steps, you can greatly enhance the performance of your TIP41C amplifier circuit . It’s all about fine-tuning your circuit to meet your specific needs and create an amplifier that works perfectly.

Advanced Techniques for Optimization

Let’s delve into some advanced techniques you can use to optimize your TIP41C amplifier circuit , taking it beyond the basics and pushing the boundaries of performance. One key area is optimizing the biasing of the transistor. Correct biasing is essential for linear amplification. Using a more stable biasing scheme, such as a voltage divider bias, can help ensure consistent performance, even with temperature variations. Then, we have impedance matching . Proper impedance matching between the amplifier and the input and output signals is critical for maximizing power transfer and signal integrity. You can use transformers or other impedance matching networks to achieve optimal performance. Consider using a current mirror . A current mirror can provide a stable and accurate current source for the biasing circuit. This can improve the amplifier’s linearity and reduce distortion. Another advanced technique is using multiple transistors . Using multiple transistors in a Darlington configuration or a cascade configuration can increase the gain and improve the amplifier’s performance. You can also experiment with different types of transistors. While the TIP41C transistor is a workhorse, you might consider using a different transistor with better characteristics for a particular application. Look at the datasheet to compare the performance of different transistors. Explore feedback compensation . Feedback can be used to improve the stability, linearity, and bandwidth of the amplifier. In addition to negative feedback, you can use compensation techniques to prevent oscillations. Then, explore thermal management . The TIP41C transistor can generate heat. Proper thermal management, such as a heat sink, is essential for reliable operation. Consider using a heat sink with a thermal pad to improve the heat transfer. Another area is noise reduction techniques . Noise can degrade the performance of an amplifier. Techniques such as shielding, proper grounding, and the use of low-noise components can help reduce noise. You could look at using precision components . High-quality resistors and capacitors with low tolerances can improve the accuracy and stability of the amplifier. By implementing these advanced techniques, you can transform a basic TIP41C amplifier circuit into a high-performance audio amplifier or a powerful circuit for other applications. These advanced tips will ensure that your project will stand out from the crowd.